नई दिल्ली: एक ऑनलाइन गेमिंग ऐप के खिलाफ की गई जांच ने प्रवर्तन निदेशालय (ED) को एक बड़े धोखाधड़ी मामले का पता लगाया है, जिसमें चाइनीज नागरिकों का हाथ है. ED ने अब फियूविन (Fiewin) नामक इस ऑनलाइन गेमिंग ऐप से जुड़े कुछ चाइनीज नागरिकों के खातों को फ्रीज कर दिया है, जिसमें लगभग 25 करोड़ रुपये की राशि शामिल है. पहले चार भारतीयों को भी गिरफ्तार किया गया था, जो आरोपित हैं कि उन्होंने इस धोखाधड़ी में चाइनीज नागरिकों की सहायता की थी.
फियूविन ऐप का धोखाधड़ी करने का तरीका
फियूविन ऐप ने उपयोगकर्ताओं को मिनी-गेम्स खेलकर आसानी से पैसे कमाने का अवसर देने का वादा किया था. एक बयान के अनुसार, "नए उपयोगकर्ता जल्दी से एक खाता बना सकते थे और ऐप की गतिविधियों में भाग ले सकते थे, जिसमें वे विभिन्न भुगतान विधियों के माध्यम से अपने इन-ऐप बैलेंस को 'टॉप अप' कर सकते थे. लेकिन जब उपयोगकर्ताओं के खातों में पर्याप्त राशि जमा हो गई, तो ऐप ने उन्हें पैसे निकालने की अनुमति देना बंद कर दिया."
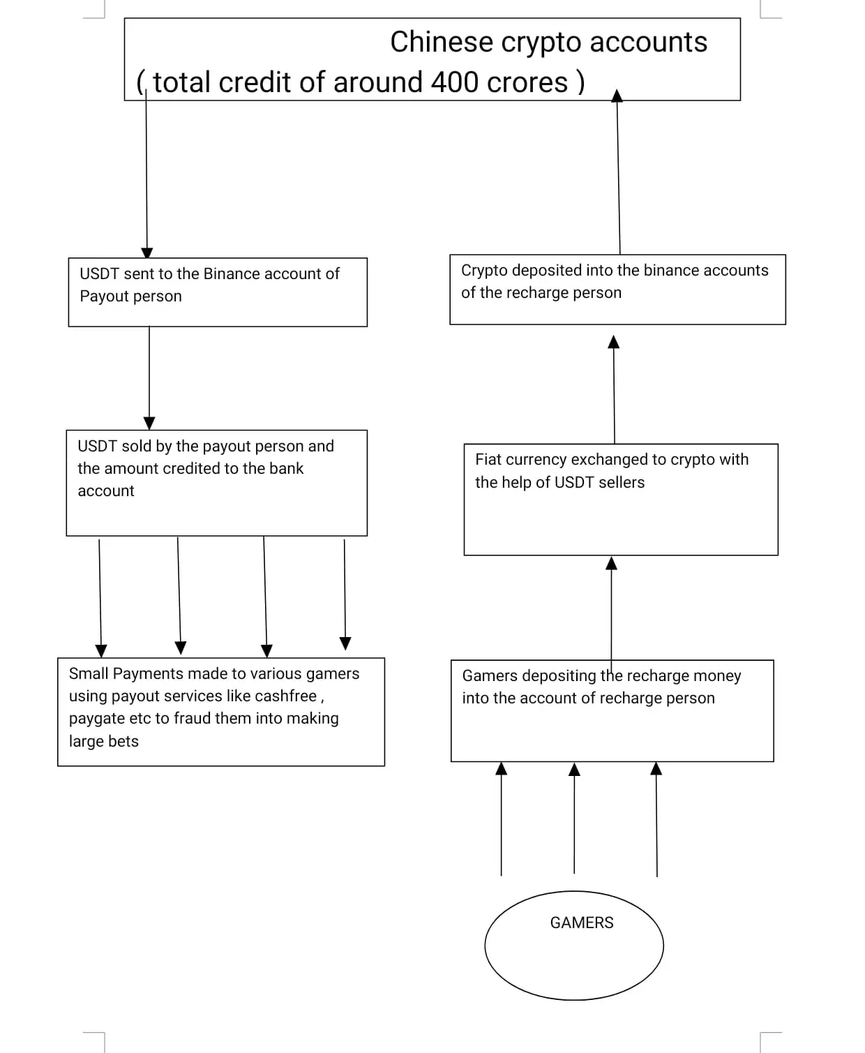
बिनेंस ने कहा- ED की जांच में यह पाया गया कि इस योजना के माध्यम से लगभग 400 करोड़ रुपये की चोरी की गई. "यह धन विभिन्न क्रिप्टोक्यूरेंसी पते में स्थानांतरित किया गया, जिसे बाद में ऑपरेशन से जोड़ा गया."
बढ़ती शिकायतें और ED की कार्रवाई
जैसे-जैसे अधिक लोग इस ऑनलाइन गेमिंग ऐप के द्वारा ठगे गए, स्थानीय पुलिस को शिकायतें मिलने लगीं. शिकायतों की संख्या बढ़ती गई, और मामला आर्थिक अपराधों और मनी लॉंडरिंग के मामलों में विशेषज्ञता रखने वाली ED को सौंपा गया. जांच में यह पता चला कि चाइनीज नागरिक भारत में कुछ संपर्कों की मदद से इस धोखाधड़ी को चला रहे थे.
जांच में यह भी पाया गया कि गेम्स से इकट्ठा किया गया धन कुछ व्यक्तियों के खातों में जमा किया जाता था, जिन्हें "रिचार्ज व्यक्तियों" के रूप में जाना जाता था. ये लोग अपने खातों का उपयोग करने की अनुमति देते थे, बदले में ऐप के मालिकों से कुछ कमीशन लेते थे. यह धन फिर क्रिप्टोक्यूरेंसी में परिवर्तित किया गया और चाइनीज नागरिकों के क्रिप्टो खातों में स्थानांतरित किया गया.
जटिल नेटवर्क और धोखाधड़ी के तरीके
ED की जांच में यह भी पता चला कि ऐप एक अंतरराष्ट्रीय अपराध नेटवर्क का हिस्सा था, जिसने अवैध धन की उत्पत्ति और संचलन को छिपाने के लिए विभिन्न तरीकों का उपयोग किया. बिनेंस ने कहा- 'बैंक खातों और क्रिप्टोक्यूरेंसी वॉलेट्स का उपयोग करते हुए इसने लेनदेन का एक जटिल जाल बनाया, जिससे पहचान और ट्रेसिंग में बाधा उत्पन्न हुई.'
यह मामला इस बात का उदाहरण है कि कैसे ऑनलाइन गेमिंग प्लेटफार्मों का दुरुपयोग किया जा सकता है, और यह जरूरी है कि लोग सतर्क रहें और ऐसे ऐप्स के प्रति जागरूकता बढ़ाएं जो आसान पैसे का वादा करते हैं. आर्थिक अपराधों के खिलाफ इस प्रकार की जांच से न केवल प्रभावित उपयोगकर्ताओं को न्याय मिलेगा, बल्कि यह भविष्य में ऐसे अपराधों की रोकथाम में भी सहायक होगी.













QuickLY